国际亲子夏令营盘点

品质高的、有趣的游学项目越来越多。
可是自家娃年纪太小没法参加?
爸妈们往这里看——
我们整理了
6家亲子夏令营,
3岁起就能报名!
趁着暑假走起吧~
3岁的孩子爱玩、好动,他们对世界充满了好奇;但3岁也是人智力发展的高峰阶段。
明明3岁是孩子学习发展的重要时期,但市面上适合3岁儿童的游学项目却非常少,所以我们推荐这些3岁起报的游学,全都是亲子营,爸妈们可以一同参加哦~
今天爸妈营要介绍的6家亲子营地
主要分为2大类:
1)我们为大家挑选了英国牛津、美国加州,还有新加坡3地的国际亲子夏令营,不仅提供贴心的托管服务,3岁起就能进当地名校,体验顶尖的英式早教、纯正的蒙氏教育,以及专业的国际学校课程。
2)我们还精心挑选了3个宝藏级的亲子教育旅行线路,敦煌、呼伦贝尔和泰国清迈,安排了99%爸妈都无法DIY的游学行程,可以亲近自然,爸妈带娃不累,3岁起就能报名啦!
话不多说,我们这就一家家具体介绍一下!
01英国牛津私立幼儿园夏令营
建议儿童年龄:3-6岁
现在市场上专门针对3-6岁孩子的夏令营本来就不多,而像【英国牛津私立幼儿园夏令营】这样亲子同行、有玩有学、可以深入英国当地真实生活的高品质夏令营真的很难得。
2019年仅此一团,限额15位儿童!
项目体验
为期9天8晚的【英国牛津私立幼儿园夏令营】,你和孩子能体验到:
1) 针对3-6岁儿童,为数不多的的国际亲子夏令营;
2) 沉浸英国牛津学术氛围,学习、生活在牛津城,用外国的语言思维方式了解英国的教育、人文与自然;
3) 孩子可全程入驻The Old Station教育集团下属顶尖私立幼儿园,体验纯正的英式全日制幼儿早期教育课程;
The Old Station获得过The daynurseries.co.uk网站评选的2014英国东南部十佳幼儿园大奖。
4) 沉浸式英语学习环境,全天候浸泡和多元的学习方法,让孩子们能更快地吸收知识,提高语言能力;
5)享受不一样的亲子体验,在泰晤士河畔的森林学校探险、到传统的英式牧场骑马、与好客的农场主和动物们成为朋友……
6) 除了孩子们有丰富的夏令营,同行的爸妈也有很多活动可以参加。
参观顶级公立大学牛津大学、闻名欧洲的牛津图书馆、哈利波特拍摄地牛津基督教堂学院、丘吉尔庄园等等。
爸妈还可以带着孩子玩转伦敦,比如:
去小天使剧院(Little Angel Theatre)看木偶剧;
在伦敦西区Lyceum剧院看原汁原味的《狮子王》;
到英国最大的玩具店哈姆雷斯Hamleys,看五六层楼不同的主题玩具;
行程安排:

行程日期:
2019年8月16日-8月24日(9天)
02加州蒙台梭利学校插班夏令营
建议儿童年龄:3-12岁
据说英国小王子乔治上的就是蒙台梭利幼儿园,接受蒙氏教育,在全球都有非常高人气的蒙式教育究竟是什么呢?
“蒙氏教育”其实是蒙台梭利教育法的简称,由意大利女性教育学家玛利亚·蒙台梭利命名。
蒙氏教育认为,儿童具有巨大的潜能,通过具体的练习,如五官感觉练习、智能训练(如语言、数学、科学等),可以帮助他们建立自信,培养秩序感,专注力,协调性以及独立性。
国内正宗的蒙式教育非常少,想要体验正统的蒙式教育,来美国加州蒙台梭利幼儿园准没错!
项目特色
推荐理由一:体验正统蒙式教育,插班蒙台梭利全日制幼儿园和学校
夏令营选定了加州湾区的Fountainhead Montessori School(以下简称FMS),它是湾区历史最悠久的学校之一,包含18个月-6岁的学前部,以及6-12岁的小学部。
学校不仅获得美国蒙台梭利协会( American Montessori Society,以下简称AMS )认证,还是PACE(Professional Association for Childhood Education) 的协会成员,致力于提供优质的幼儿教育服务。
在FMS里,90%的老师都拥有10年以上的工作经验,同时,老师们也都持有AMS证书,有着非常丰富的教学经验。
学校还贴心安排了中文老师,所以对于语言不好的孩子,爸妈们也可以很放心地把孩子托管在这里。
推荐理由二:以孩子为中心的蒙式教育,丰富教具让孩子们在玩中成长
以孩子为中心,提倡“不教的教育”
学校反对以老师为中心的填鸭式教学,而是把每一个孩子都当做独立的个体,从日常生活训练入手,配合良好安全的学习环境、丰富的教具,让儿童自发的主动地学习。
提供丰富的教具
蒙氏教育的教具几乎覆盖了所有学科,包括语言、数学、感官、科学、艺术和音乐等各个方面。
只不过这些教具并不是老师用来教学的工具,而是孩子“工作”的材料。
学校还会安排丰富的拓展课程:自然课、音乐课、美术课和科学课。
混龄教学
学校还提倡混龄教学。让不同年龄的孩子在一起自发组成学习小组,培养团队合作和交流的能力。
完成了夏令营的课程后,孩子们还可以领取学校颁发的证书啦!
推荐理由三:托管教育,爸妈们可以放心度假
行程安排
先给爸爸妈妈们看看孩子在蒙台梭利全日制学校中的行程安排吧:

满满一整天的行程安排,让同行的爸妈们可以在为期2周的游学期间好好的度假。
加州湾区气候宜人,即使是夏天,最高温度也不会超过30度,并且很少下雨,可以说这里非常适合爸妈度假哦!
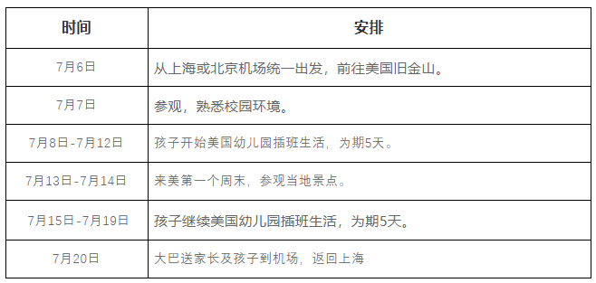
蒙台梭利插班夏令营为期2周的游学行程可以参考下表:

年龄:3-12岁孩子及家长
时间:2019年7月6日-7月20日
爸妈可以选择带孩子自行前往旧金山,或是购买含机票的行程,从北京/上海一起出发。
03新加坡国际学校插班夏令营
建议儿童年龄:4-14岁
新加坡国际学校插班夏令营的行程,之前爸妈营也有推荐过。
新加坡搭飞机4-6小时就能到,带小小孩出行也不累,也不存在语言和饮食障碍,并且新加坡的教育水平优越,非常适合孩子去游学。
项目特色
推荐理由一:4岁就能参加,家长可以观摩上课
推荐理由二:在新加坡排名第二的国际学校上课
孩子们将会在新加坡加拿大国际学校(Canadian International School,简称CIS)上课和活动。
CIS 在新加坡的国际学校中数一数二,整体综合考试排名第二,设有70多间教室,游泳池、足球场和运动馆等设施齐全。
夏令营课程就在这所学校进行,小班化教学,每个班不超过20人。孩子的午餐也安排在学校里。
夏令营结业后,孩子可以拿到 CIS夏季课程证书:
推荐理由三:分龄教学,体验实打实的国际班课程
中国孩子会按年龄分散到各个班级,同学都是新加坡本地的孩子,也会有欧美国家的英语为母语的国际学生,老师是 CIS 本校的老师,可以保证孩子接受纯正的英语训练和当地课程。
在3个整天的学校上课过程中,孩子将分成四个年龄组(4-5岁、6-8岁、9-11岁、12-14岁)。
课程主题内容涵盖体育运动、STEM课程、语言提升、创意与表演及等方面。
下面我们先来看一些夏令营的课程举例:
STEM课程-乐高机器人
篮球运动课
英语语言课程
(以上课程内容仅供参考,实际课程以学校安排为准)
推荐理由四:好玩景点一网打尽
整个亲子行程安排了丰富的游览项目,家长可以和孩子一起参加。
比如:新加坡的地标——圣淘沙和新加坡环球影城、新加坡科技馆、可以夜游的新加坡动物园、还有人人都会打卡的新加坡环球影城(自选)。
几乎涵盖了新加坡所有好玩的景点,非常适合第一次去新加坡的孩子。
这次夏令营住宿在乌节路附近的酒店,购物游览都很方便,更多的详情也可以点击下文查看哦:
4岁+,去新加坡,读7天国际学校?!不远不贵不累,暑假插班夏令营,爸妈可观摩上课
参考行程:

孩子年龄:4-14周岁
具体日期:
2019年6月30日-7月6日
2019年7月7日-7月13日
2019年7月14日-7月20日
2019年7月21日-7月27日
04呼伦贝尔7天6晚亲子游学
建议儿童年龄:3-12岁儿童
看过超人气亲子综艺《爸爸去哪儿》《不可思议的妈妈》的爸妈,一定对呼伦贝尔这个宝藏般的亲子目的地印象深刻。
骑马射箭,挤牛奶喂小羊,
草原运动会,森林大冒险,
每一个来到呼伦贝尔的孩子都爱上了这里。
好多爸妈看了以后,都想带孩子去!
现在就有一家专业的机构设计了7天6晚的呼伦贝尔亲子游学路线,可以让爸妈和孩子一起探秘原始森林、稀罕草原民族、住蒙古包!重点是3岁就出发!
项目特色
推荐理由一:多达36个亲子活动玩转森林和草原。
森林小火车穿越原始森林
在莫尔道嘎的国家森林公园里,乘坐“森林公园—森林牧场”号小火车穿越林海和花海,一边欣赏风景一边学习了解丰富的森林动植物。
神秘任务信,开启森林探秘之旅
在神秘的白桦林中,孩子们会收到一封任务信,变身森林冒险王,完成任务,开启宝箱获得专属奖章。
孩子们还将由专业老师带领,学习制作木板画或叶脉书签,亲手制作属于自己的森林旅行纪念品。
骑马射箭野餐会,滑草秋千卡丁车
家长和孩子一起在大草原学习骑马,骑马穿越草原,轻松get一项酷酷的新的技能。
《不可思议的妈妈》同款网红滑草,秋千,草原卡丁车都十分有趣,家长们比孩子们玩的还起劲。
推荐理由二:深入探访草原上的3大民族,像原住民一样生活。
除了要玩的尽兴之外,我们还想通过一次旅行,带大家深入探访这里3个不同的民族。
1)原始森林里住着守护驯鹿的鄂温克族
爸妈可以和孩子一起,跟着鄂温克族深入体验原住民生活,比如寻找野生驯鹿,一起制作太阳花等。
2)俄罗斯族
走进俄罗斯族的部落,孩子们换装变成俄罗斯族的少年,一起学做奶香味十足的大列巴。
3)蒙古族
在草原上,热情好客的蒙古族依旧过着原始的放牧生活。我们将拜访这里的牧户,体验蒙古族人的一天。
换上蒙古族的服饰,喝上一碗刚刚煮好的奶茶,在牧民的指导下,一起喂小羊挤牛奶。
推荐理由三:五星酒店+木刻楞+蒙古包,充满当地特色的住宿体验。
呼伦贝尔的夏天经常是一房难求,我们希望住宿的品质既能保证一定的舒适度,也能体验到当地的特色。采用了城市五星酒店+森林传统木屋+草原豪华蒙古包两晚连住。
和敦煌一样,呼伦贝尔7天6晚亲子游学,也有专业摄影师旅拍,记录这一趟的草原亲子行,更多行程详情可点击下文查看:
潇洒!在呼伦贝尔草原上骑“宝马”!亲子旅拍大片!99%爸妈无法DIY!探秘原始森林、稀罕草原民族、住蒙古包!3岁就出发!
行程参考:

7天6晚行程日期:
6月22日-6月28日、6月29日-7月5日
7月6日-7月12日、7月13日-7月19日
7月20日-7月26日、7月27日-8月2日
8月3日-8月9日、8月10日-8月16日
8月17日-8月23日
05敦煌7天6晚丝绸之路游学
建议儿童年龄:5岁以上
很多国际学校的爸妈在走惯了欧美日本韩国之后,更愿意选择让孩子体会中国悠远历史,但是因为敦煌丝绸之路的文明很深厚,一般爸妈并没有这种积累,跟孩子,尤其是低龄的孩子很难讲清楚。
爸妈营发现了一家专门做敦煌研学的机构,设计了7天6晚的行程,超级适合爸妈带孩子去,超级省心,5岁以上就能走起。
项目特色
推荐理由一:专业摄影师全程跟团,拍摄亲子大片
这个游学旅程最大的特色就是专业摄影师全程跟团,时刻为爸妈和孩子记录沿途美景和难忘的亲子瞬间,留下满满的游学回忆!
并且爸妈也不需要自己辛苦定行程了,因为在这7天里,敦煌的每一个知名景点比如充满传奇色彩的嘉峪关和明长城,广袤无垠的鸣沙山,苍凉壮阔的魔鬼城,号称“天空之镜”的茶卡盐湖,以及开满油菜花的青海湖......统统安排上了!
真真是一场视觉上的超级盛宴!
其中,最最让人惊喜的一站还是敦煌莫高窟。敦煌研学提前为参与的家庭订好了票,再也不会发生没有提前一个月预约,旺季一票难求的窘境啦
推荐理由二:专业的敦煌研学之旅
最赞的是,敦煌研学之旅不仅有敦煌研究院的研究员现场授课,还有北大复旦文史哲专业的毕业生或在读生全程跟团做讲解,给孩子普及丝绸之路的知识,爸妈太省心了!
要说另外一个特别之处,就是这次的研学联合敦煌研究院开发了围绕敦煌莫高窟壁画主题的6大相当有趣并且含金量很高的研学课程,寓教于乐,互动性也强,低龄的孩子也会学得很开心!
- 观看三维电影
- 参观莫高窟
- 壁画修复教学
- 壁画数字采集课程
- “念念敦煌”动画制作课程
- 古装讲堂课程
体验完这一系列课程,孩子们还将获得敦煌研究院颁发的课程认证证书。
行程参考:

行程日期(7天6晚):
暑期:6月-8月多期
国庆:10月1日-10月7日
建议孩子年龄:
5岁以上孩子及家长
06泰国清迈8天7晚亲子游学
建议儿童年龄:5-12岁儿童
爸妈营之前推荐过泰国清迈的亲子游学,去过的爸妈们回来都给了很高的评价,清迈的气候宜人,爸妈们在度假的同时,孩子们可以专注学习,而且满5岁就能报,太赞了!
项目特色
推荐理由一:清迈距离中国约3-4个小时的飞行时间,带小小孩也不累。
推荐理由二:知名学府,英语课程,欧美外教
在这次8天7晚的亲子游学中,会安排5天趣味英语课,课程分别是绘画艺术课、泰国文化课、自然科学课。
孩子们通过手工、游戏、绘画、多媒体、户外等多种方式互动。
还会按英语能力和年龄进行分班教学,根据孩子们的情况安排合适的课程,相当人性化。
值得一提的是,泰国【清迈大学】负责此次游学的英语课堂部分,授课的老师均是来自欧美的专业外教,他们发音标准、教学生动有趣。
此外,在本次行程中还安排了爸妈们和孩子一起互动的游玩项目,
比如,全体前往【大象保育营】,近距离与大象接触。孩子们将以志愿者的身份了解大象生活,陪大象玩,帮大象洗澡,喂大象吃东西。
还有体验泰国艺术文化,DIY泰国手工艺品,学习泰国乐器和舞蹈。这是游学行程中爸妈们和孩子们的最爱之一。
推荐理由三:8天游学包含15学时的超长外教英语课 + 酒店 + 亲子同游 + 爸妈孩子们喜闻乐见的体验活动等等,性价比十分高!
行程表:

(注:第6天上午家长行程,第1-2期是特邀嘉宾分享会,第3-6期是参观清迈大学。行程可能会根据天气情况作出微调)
8天7晚行程日期:
2019年7月7日-7月14日
2019年7月14日-7月21日
2019年7月21日-7月28日
2019年7月28日-8月4日
2019年8月4日-8月11日
2019年8月11日-8月18日
本文源自微信公众号:爸妈营